推箱子_Sokoban_倉庫番









説明
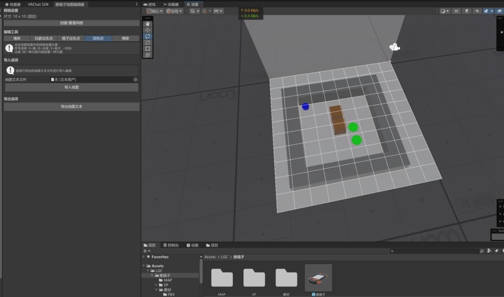
VRCHATマップ用に設計された、31レベルのシンプルなボックスプッシュゲームです。コンソールを持ち、トリガー(下部)を押すことでゲームコントロールを切り替えられます。付属の作成ツールを使用して、レベルを追加し続けることができます。レベルを作成したら、ファイルとしてエクスポートし、コンソールのスクリプトに挿入してください。コンソールを配置する際は、コンソール1を選択し、希望の位置に調整してください。オブジェクト2を移動したり変更したりしないでください。
すべてのアセットはこのツールを使用して自動生成されます。コードと画像は自由に変更したり、すべてをゼロから作成したりできます。ただし、転売は禁止されています。
まだテストする時間があまりないため、問題が発生した場合はストアにメッセージを残してお知らせください。
(メッセージが届かないようですが、このストアチャットは実際に機能しているのでしょうか?)