ローポリ_日本のアパート玄関戸




































説明
日本のアパート玄関戸のローポリモデルです。 Blenderで制作しました。画像のレンダーエンジンはCyclesです。
●データ内容 モデル: .Blender .fbx .obj .PNG 2Kテクスチャ(PBR Diffuse, Roughness, Metalness, Normal)
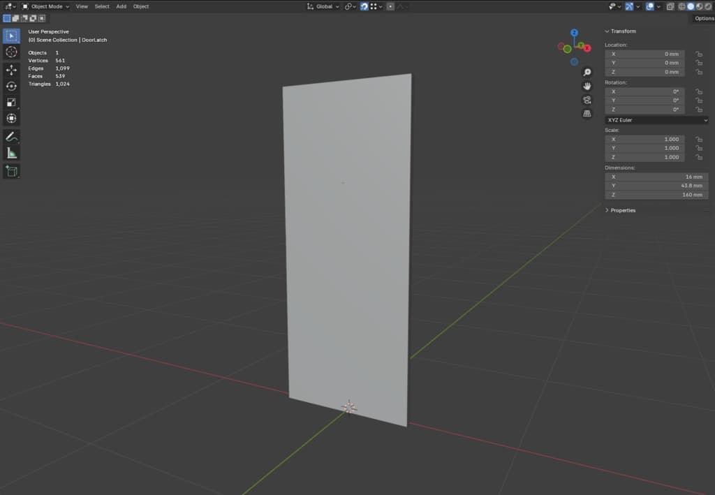
Door: Vertices: 561 Faces: 539 Triangles 1,024
DoorCloser Vertices: 4,567 Faces: 4,942 Triangles 8,730
DoorHandle Vertices: 1,066 Faces: 1,042 Triangles 2,016
DoorLatch Vertices: 342 Faces: 329 Triangles 644
DoorLock1 Vertices: 1,409 Faces: 1,482 Triangles 2,618
DoorLock2 Vertices: 1,261 Faces: 1,273 Triangles 2,358
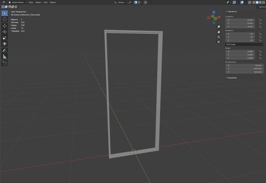
Frame_Metal Vertices: 125 Faces: 76 Triangles 152
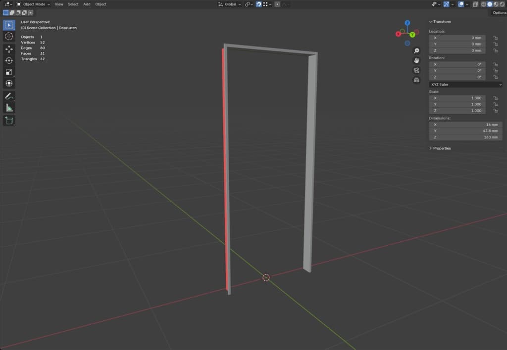
Frame_Wood Vertices: 52 Faces: 31 Triangles 62
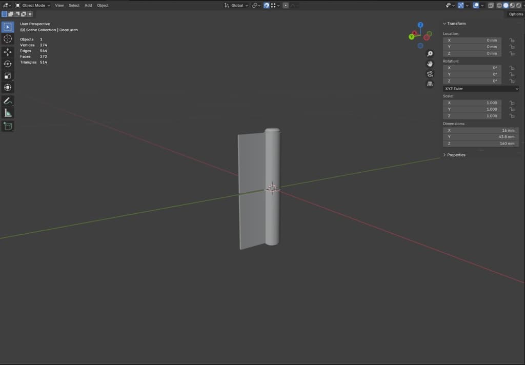
Hinge Vertices: 274 Faces: 272 Triangles 514
Post Vertices: 2,032 Faces: 1,929 Triangles 3,812
PostEntry Vertices: 196 Faces: 177 Triangles 346
StrikePlate Vertices: 84 Faces: 73 Triangles 142