VRChat用“Build Driver” molde




説明
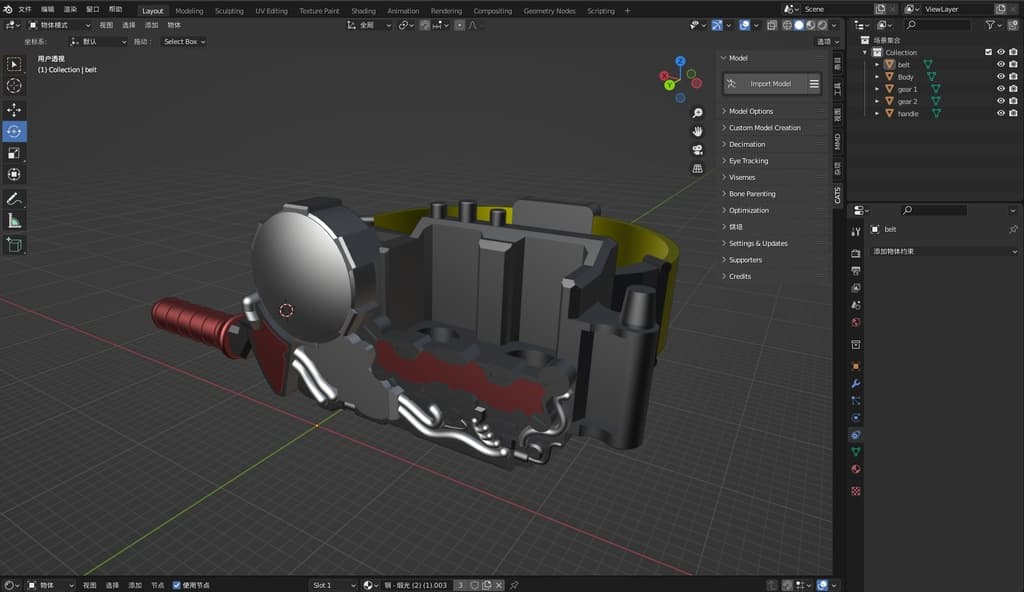
最近因为太悠闲了,所以做了个build driver。我没有把细节做的很丰富,也没有制作贴图(因为懒),但俗话说的好“只要我分件够多,我就不用贴纸补色”。
我会把blender文件也放进去,如果你有能力的可以试着把贴图做了。至于满瓶,我看看啥时候有空有精力在做吧(其实已经做完了)
最后,希望你们喜欢: )
更新:“发出了危险的声音!"
Recently, because I was too leisurely, I made a build driver. I didn't make the details very rich, and I didn't make textures (because I was lazy), but as the saying goes, "As long as I divide enough pieces, I don't need stickers to complement colors".
I will also put the blender file in, and if you have the ability, you can try to make the texture. As for the full bottle, let me see when I have time and energy to do it (gugugu)
Finally, hope you like it : )
Update: "Hazard On!"
最近、のんびりしすぎたので、ビルドドライバーを作りました。 細部までこだわったり、テクスチャーを作ったりはしませんでしたが(怠惰だったので)、「十分に分ければ、色を引き立たせるステッカーは必要ありません」ということわざがあります。 そこにもブレンダーファイルを入れます。できれば、テクスチャを作ってみてください。 フルボトルについては、時間とエネルギーがいつあるか見てみましょう(グググ) 最後に、あなたがそれを好きになることを願っています:)
更新:"Hazard On!"
From Google Translate.