家っぽい3Dモデル【VRChat想定】




説明
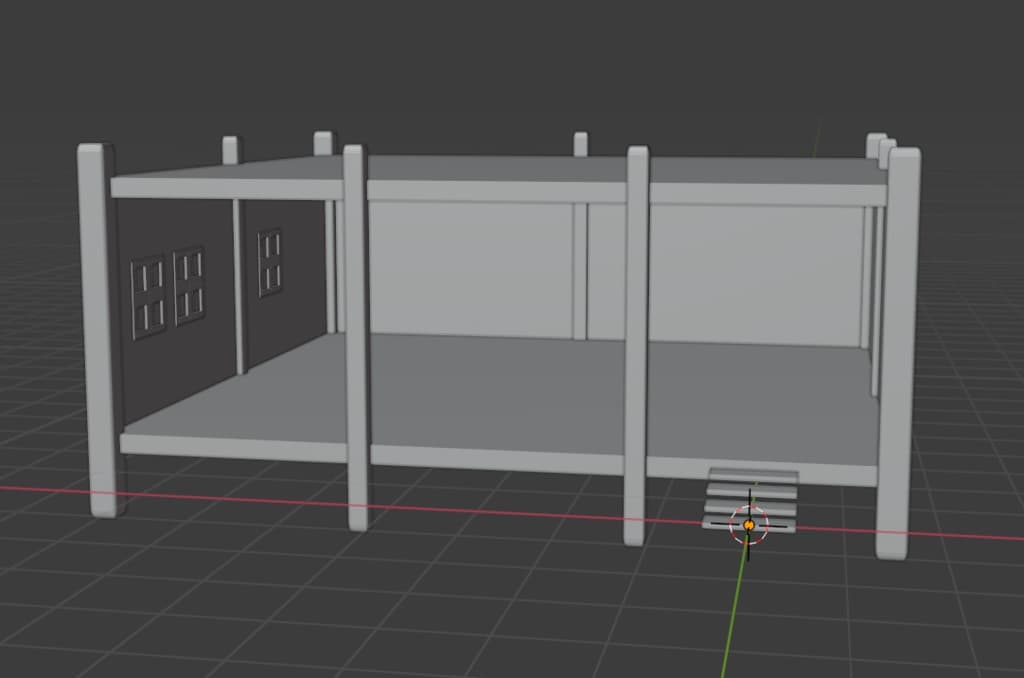
私のお家です みんなのお家かもしれません VRCのワールドとかにするといいと思います。アバターにしてもいいです。 窓があって開放的な感じですが、ちょっと狭いかもしれません。 規約さえ守れば好きに使ってください。
中身 unitypackage blend fbx
unitypackageの中のマテリアルはmaginary Caravan by CoquelicotzImaginaryさんの「CC0なVRChat向けマテリアル集」を使用しています
【利用規約】
可能項目
・商用、非商用とわずこの3Dモデルの使用
・改変や加工とその使用
・その他製作者(私である「MIMI_Remrion」)が特定の人物、あるいは全使用者に対して許可した行動
不可項目
・再配布や転載、また加工あるいは改変したものを新たに素材として配布するなどの行為
・このモデルを公序良俗に反する行為や目的、反社会的な行為や目的、信条や宗教、政治的な行為や目的のために使用、改変、加工を行うこと
・このモデルの作者が私以外であると取れるような行為
・その他私がダメだと思うこと
※なにかあれば作者twitterにご連絡ください。 ダウンロードした時点で規約に同意したとみなします。