25m競泳用プールの3DCG・CADモデル(3Dモデル)







説明
25m競泳用プールの3Dモデルです。
夏だしそろそろプール開きの季節過ぎてますが様々な事情でプールに入れなさそうなので3D空間で遊びませんか?(n番煎じ)
・学校や市民プールにある25m競泳用プールの3Dモデルです。 ・手抜きモデルなので多少編集・調整が必要な場合があります。 ・テクスチャーは無く、ポリゴンとマテリアルの塊となってます。 ・大体実寸で作ってますが手抜きモデルなのであまり当てにしないでください。 ・おおよそ4万ポリゴンありますが、大体手すりのせいなので軽量化する際は手すりを消去してください。 ・CADモデルも同封されていますので各種CADでも利用可能です。(手抜きです)
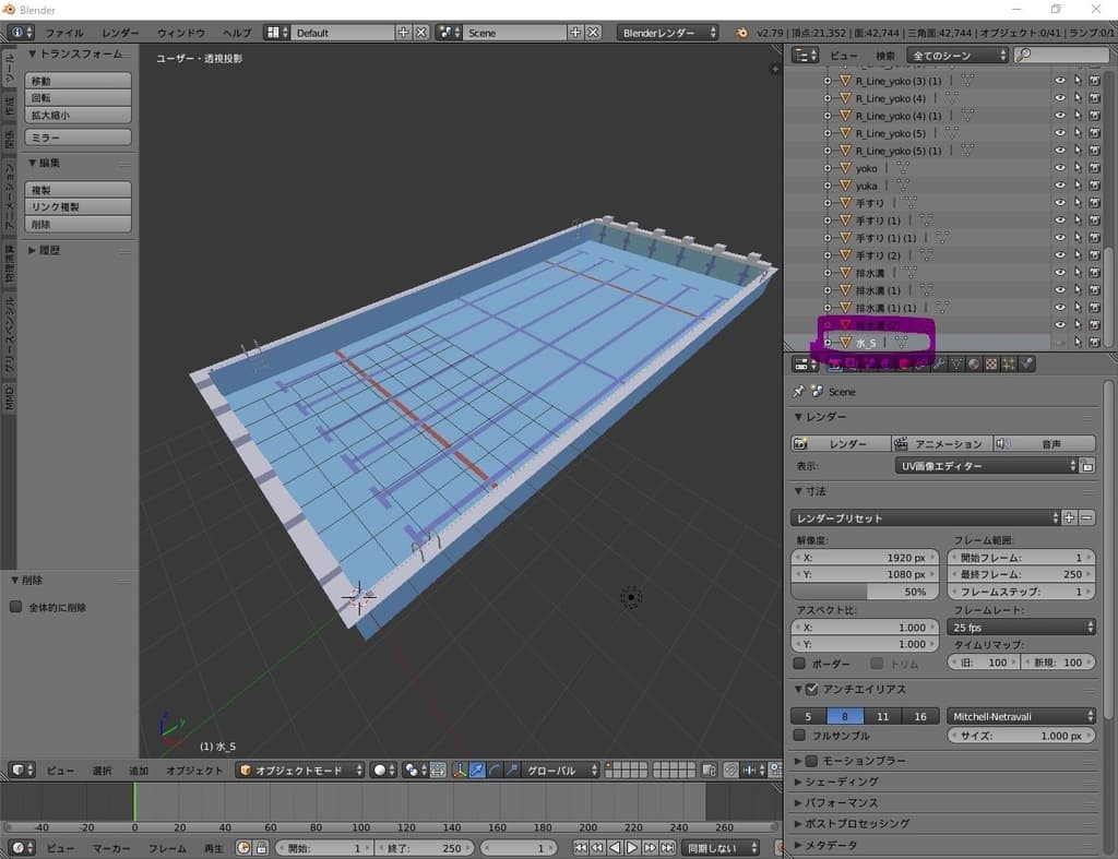
・水面用のCube(水_S)が導入されているので半透明、消去、他の方のシェーダーを使用してください。 ・VRChatのワールドに導入する際は水面効果のシェーダー等を導入する事をおすすめします。 VRChatワールドイメージでは 「らくとあいす」様の「InteractiveWater (VRC向け触れる水)」 https://booth.pm/ja/items/1502201 を使用させて頂いてます。
同封ファイル
pool_25m_v5.fbx (3Dモデルデータ ポリゴン数 42,744)
pool_25m v8.f3d (CADデータ Autodesk Fusion 360(2.0.8624)形式) pool_25m v8.iges (CADデータ IGES形式) pool_25m v8.ipt (CADデータ Autodesk Inventor 2019形式) pool_25m v8.sat (CADデータ SAT形式)
pool_25m_01.png (モデルを表示させた画像 Fusion360レンダリング画面) pool_25m_02.jpg (モデルを表示させた画像 プール上面の水面用のCube(水_S)を半透明化してご利用ください) pool_25m_03.jpg (モデルを表示させた画像 手すりと水面用のCube(水_S)を削除したもの) pool_25m_04.png (モデルを表示させた画像 VRChatワールドに導入したもの) pool_25m_05.jpg (モデルを表示させた画像 Blenderでの編集画面 水面用のCube(水_S)) pool_25m_06.jpg (モデルを表示させた画像 Unityでの編集画面 水面用のCube(水_S)) pool_25m_07.jpg (モデルを表示させた画像 Fusion360での編集画面)
readme.txt (今見ている文章ファイル)
・利用規約 本モデルの利用者は利用時にこの規約に同意したものとみなします。 本モデルを利用したことに生じるいかなる損害に対して製作者である yuuitirou528は一切の責任を負いません。 本モデルの著作権は製作者であるyuuitirou528に帰属します。
商用・非商用・R18・R18G問わず、使用・改変はご自由に利用可能です。 再配布は未改変・改変問わず可能です。特に連絡は不要です。 VRChatでの利用についてもpublicアバターに仕込んだりワールドに設置しても問題ありません。 改変した本モデルや自作セットやモデルの小物として本モデルを導入して配布・販売しても問題ありません。
本モデルデータは予告なく配布を停止・使用を禁止する場合があります。 この利用規約は予告なく変更される場合があります。規約は最新のものが適用されます。
製作者:yuuitirou528(Twitter→@yuuitirou528) 2020/07/25_v1.0 2020/07/25_v1.1 誤字修正