SimpleHome



説明
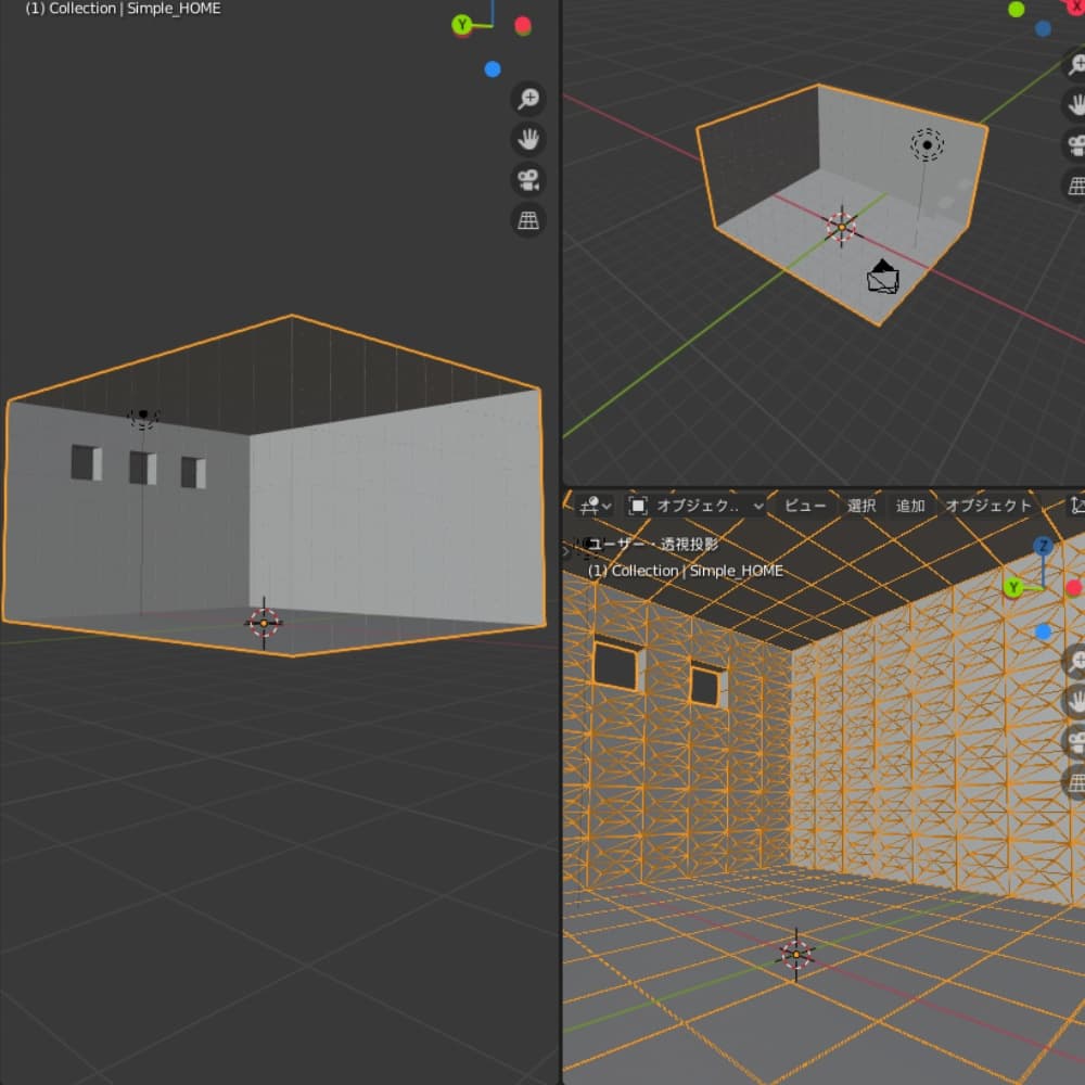
-特徴- コンクリート壁風のへこみがついた部屋のモデルデス VRChatでの自分のホームワールドやpublicワールド「Uケット-UREPITO MARKET」に使用しましたデス https://www.vrchat.com/home/launch?worldId=wrld_02476687-5206-4040-946c-5850cee3bdcd VRCで利用する際メッシュコライダーで使用すると椅子等を利用した時にへこみのコライダーの間に挟まる事があるので気になる人は丁寧にボックスコライダーを付けてあげた方が良いデス(設定済みのシーンが入ってますデス) ポリゴン数 △58158 製作時Unityバージョン 2018.4.20f1
-更新履歴- 2020年12月19日 Unityパッケージ化 質感用のテクスチャ追加 ライトマップベイクデータ等が入ったSceneファイルを追加 データ内の日本語文字を英語文字に修正
-内容物- ・SimpleHome.fbx ・SimpleHome.unitypackage ・Concrete.png ・更新履歴.txt
-利用規約- 当モデルは、憂人本家が作成した3Dオブジェクトデス 当モデルデータの利用者はモデルデータの利用をもって本利用規約に同意したものとみなしますデス
VRChatやUnity製作物やMMD等での利用が可能デス 改変やペデスタル等での二次配布や商用利用が可能デス ワールド作成に利用してpublic化も可能デス
再販や悪意のある利用はしないで下さいデス
利用規約はダウンロード時点での情報ではなく最新の情報が優先されますデス 当モデルで生じたいかなる損害やトラブルに対して憂人本家は一切責任を負いませんデス 日本国の著作権法に保護された著作物であることをご留意くださいデス