【無料】やっつけモデリング ロッカー

説明
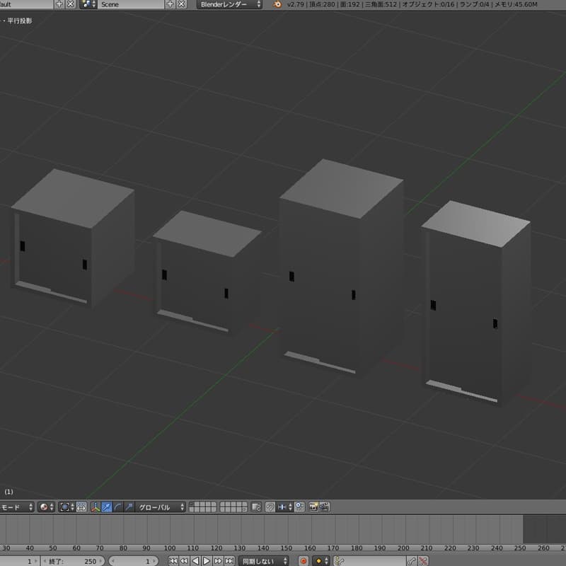
VRChat用に作った手抜きモデルですが、欲しい方どうぞ。 1台あたりポリゴン数:128ポリ W900mmxD900mmxH900mm W900mmxD600mmxH900mm W900mmxD900mmxH1800mm W900mmxD600mmxH1800mm
マテリアル:1(テクスチャ) データ形式:FBX・PNG
====利用規約==== ・再配布、および販売は禁止です。 ・今後上記の利用規約が予告なく変更になる可能性がございますので、予めご了承ください。 ・当商品を購入、及び使用されたことによって発生したトラブル等について、当方は一切の責任を負いません。