【3Dモデル】平和公園 -懐かしの遊具&背景セット🎈✨





説明
【3Dモデル】どこか懐かしい「街の小さな公園」セット - 平和公園🌄🌅🌃
日本の住宅街にひっそりと佇む、標準的な公園を再現した3Dモデルセットです。 「平和公園」と刻まれた石碑、カラフルな遊具、少し年季の入ったベンチなど、日常の風景を彩るアセットが揃っています。
VRChatのワールド制作や、ゲーム・映像制作の背景オブジェクトとして最適です🫧
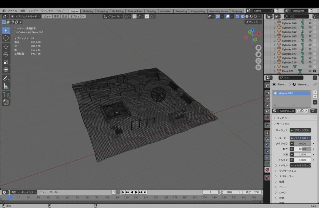
セット内容🎈 以下のオブジェクトが同梱されています。 遊具シリーズ: ブランコ(4連)、滑り台、グローブジャングル、鉄棒、砂場 設備シリーズ: 水飲み場、公園時計、ベンチ(2台) シンボル: 公園名碑(平和公園) ベース: 地面(土・苔のテクスチャ)
おすすめポイント💡 汎用性の高いデザイン: 特定の個性が強すぎないため、どんな街並みのシーンにも自然に溶け込みます🎶
情緒ある質感: 地面の絶妙な汚れや石の質感など、リアルすぎずローポリすぎない、扱いやすいテクスチャに仕上げています🌈
レイアウト自由: 各パーツを独立して配置できるため、敷地面積に合わせて公園の形をカスタマイズ可能です⛲️
利用規約📝 商用利用: 可能(ゲーム・動画配信など) 改変: 可能 再配布: 禁止(改変後含む) クレジット表記: 任意(してただけると大変嬉しいです✨)